Engagement = the relationship a publisher builds with its audience
- Shift from reach to relationships. Habit-building matters more than raw traffic.
- Engagement boosts retention and loyalty. Engaged users are more likely to subscribe and return.
- Not all clicks matter. Focus on meaningful actions.
- Shared engagement frameworks align teams and support smarter decisions.
We have run the numbers: when a new subscriber reaches our engaged cohort, about four to eight visits in 30 days, their likelihood of renewing a year later rises dramatically. Engagement literally pays off.
— Mariah Craddick, The Atlantic
Engagement is the relationship a publisher builds with its audience. People can interact with a brand in countless ways, but it becomes engagement the moment their attention turns into a deliberate, value-creating action.
Engagement refers to any audience interaction that can be monetised. For example, page views on site, email subscriptions, or direct conversions.
Ross Maghelsie, The Philadelphia Inquirer
As with everything else in publishing, definitions and methods of engagement have evolved rapidly over recent decades. During the 20th-century print and broadcast era, journalism was predominantly a one-way conversation from news producers to the public. News outlets typically lacked the means to explicitly pursue audience engagement as we understand it today. As author Philip Schlesinger stated in 1978 (quoted by Columbia Journalism Review): "Total audience remains an abstraction, made real on occasion by letters or telephone calls, encounters of a random kind in public places, or perhaps more structured ones such as conversations with liftmen, barmen, and taxi-drivers."
The early internet era (1990s–early 2000s) introduced the first hints of a two-way relationship and measurable engagement between journalists and their audiences. As websites emerged, basic web analytics tools, such as hit counters, and later, Google Analytics (launched in 2005), enabled publishers for the first time to track how many users visited their sites, identify the most popular pages, and understand how visitors discovered their content. As journalism's business model started shifting from print to digital, these analytics and targeting capabilities became essential strategic tools.
The Platform era (2000s–2010s) took competition for scale and reach to its limits. In their book The Power of Platforms, Rasmus Kleis Nielsen and Sarah Anne Ganter trace the rapid rise of platform publishing, highlighting the peak around 2015. They focus particularly on the dominance of platforms like Google and Facebook, describing how "some news organizations have almost no control over the distribution of their journalism because they publish primarily to platforms defined by coding technologies, business models, and cultural conventions over which they have little influence." While platforms captured a significant portion of distribution, they simultaneously absorbed a substantial share of advertising revenue.
During this period, the widely cited New York Times Innovation Report (2014) emerged, widely seen as the birth of formal audience engagement strategies in journalism, calling for newsrooms to focus far more deliberately on how their journalism is discovered, distributed, and consumed.
More views are not necessarily success. Not if they're not going to come back and create that loyalty to you.
Jennifer Hicks, Wall Street Journal
After a decade of pivots to whatever and unpredictable algorithm changes, journalism faced growing innovation fatigue. In a 2018 paper, Senior Research Fellow Julie Posetti from the Reuters Institute's Journalism Innovation Project argued that journalism must shift from being technology-led to becoming audience-focused and technology-empowered. The latest pivot appears to be from reach to retention and habits, as we live the Post-platform / AI discovery era.
The priority is on cultivating loyalty. Building relationships through newsletters, encouraging logins, and creating a clean reading experience that keeps people coming back.
Sarah Marshall, Condé Nast
Although there are different ways to describe the stages of the funnel, two principles tend to hold true. As users move deeper into the funnel, drop-off between stages increases significantly, while the value of each individual user continues to grow along the same trend.

Visuals from FT Strategies highlight a core challenge for publishers: most audiences are anonymous or unknown, contributing minimal revenue. As users move deeper into the funnel their numbers drop sharply, but their value increases significantly. Image source: FT Strategies Trendlines & Headlines newsletter 04/25
Defining Engagement
Just as a publisher must define its audience, it must also define what engagement means. Outlets may frame the concept differently, but a clear definition is essential: it reveals the depth of the relationship between audience and brand, helps to define measurable goals for success, and guides what to do next to meet user needs and to sustain revenue.
We define engagement as interacting with our journalism, developing a routine around it, or actively contributing to it.
Alexandra Smith, The 19th
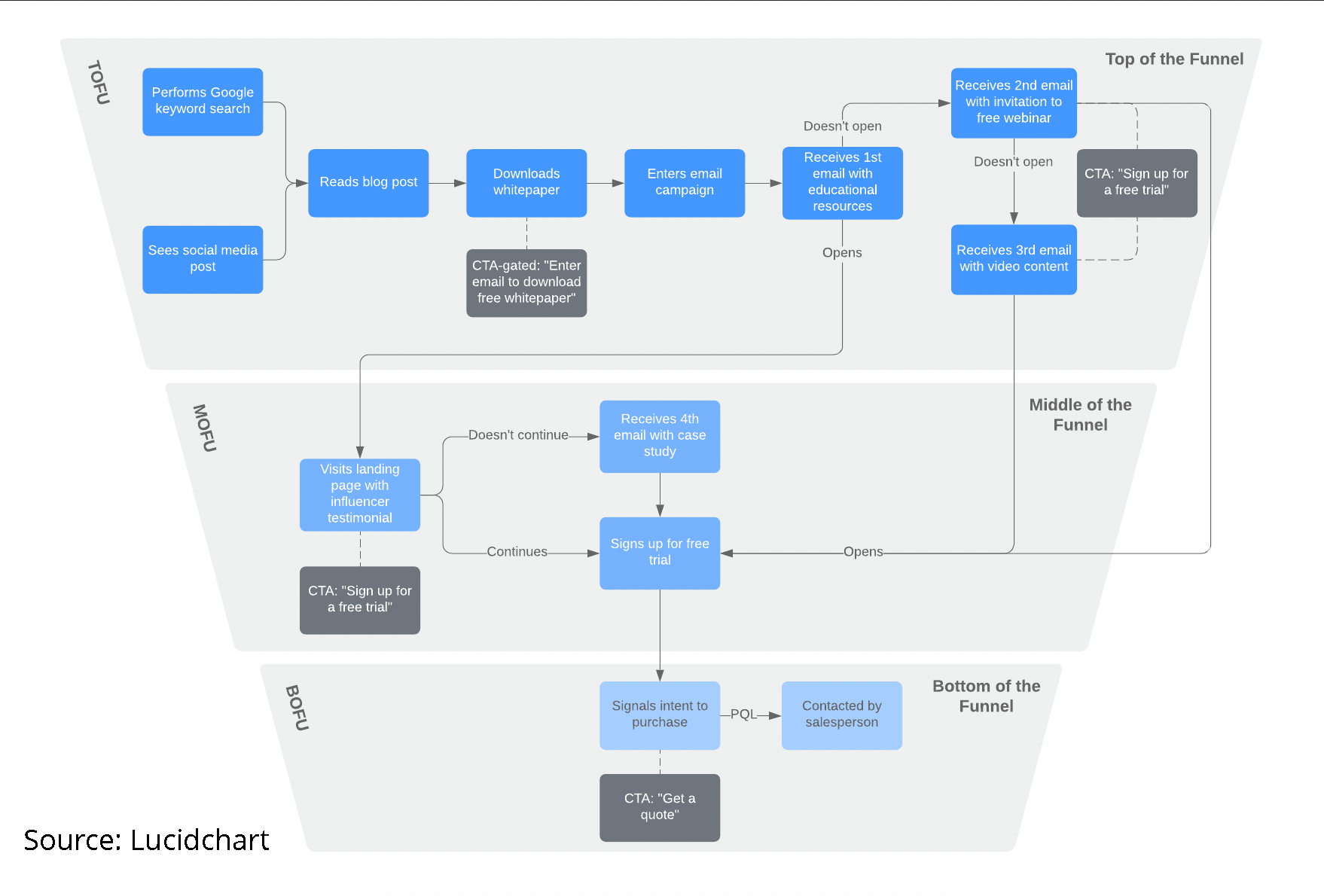
While much of the attention economy is in turmoil, the foundational concept of a funnel seems to remain relevant. The first audience journey framework in marketing originated with Elias St. Elmo Lewis's AIDA model (Attention, Interest, Desire, Action) in 1898, outlining the stages a consumer experiences on the path to purchase. Although AIDA originally described a sequential persuasion process, it was later visualized as a funnel, illustrating how many potential customers enter at the top but only a few advance to take action at the bottom.

One effective way to connect the funnel concept with content strategy is to map a content chart directly onto the funnel. Source: Lucidchart
Over time, marketers expanded the AIDA model to include post-purchase stages such as loyalty and advocacy. In 2006, Xavier Blanc developed the REAN model (Reach, Engage, Activate, Nurture) to better address the complexities of digital marketing and emphasize the entire customer lifecycle. Model was later popularized by Steve Jackson in his book Cult of Analytics. REAN is particularly well-suited for subscription-based businesses, where nurturing long-term relationships is critical to success. For a practical approach, you can read more about the model and create your own audience journey with this REAN template created by Miro.
We work within the REAN framework and view everything through that lens. First, in the Reach phase, we ask: How can we best find new customers? Then, in Engage, we focus on actions that bind those customers to the brand by turning them into repeat visitors and deepening their relationship with our products. The Activate phase is, of course, a major priority, but equally important is the Nurture phase, where we look after existing subscribers, keep them satisfied, and encourage them to buy again.
Sami Hannukka, Keskisuomalainen
By the mid-2010s, as highlighted in the New York Times Innovation Report (2014), newsrooms began shifting from simply producing content to more deliberately managing audience relationships, focusing on engagement and retention. While some organisations use standard terminology, others adapt these models to fit their specific newsroom contexts. Regardless of the labels, the core principle remains: attracting a broad audience at the top of the funnel and guiding them toward deeper engagement and loyalty.

One of the earliest major adopters of audience journey thinking in journalism was The New York Times, which introduced a structured model for deepening its connection with readers in its 2014 Innovation Report.
Over the past decade, newsrooms have increasingly embraced funnel-based engagement strategies to create deeper relationships with their readers. This shift underscores the necessity of complementing quality journalism with strategic efforts such as content promotion, personalized experiences, and data-driven engagement efforts. However, the definition and points of view of audience engagement vary significantly across publishers, influenced by factors such as business models, organizational maturity, and data capabilities. For instance, a subscription-based outlet may prioritize metrics like repeat visits and time spent on site, while an advertising-driven platform might focus on page views and social shares.
These differing priorities reflect each organization's unique goals and resources. Incorporating funnel discipline into a newsroom requires a strategic shift toward audience-centered journalism. All staff should have the tools, and the shared vocabulary, to measure how well they are reaching, retaining, and engaging readers. To learn more about guiding audiences through the funnel from casual use to loyal advocacy go to Better News.
I sometimes still think in terms of a funnel, but I more often now think about 'chutes and ladders.' People might be highly engaged one month and two months later they drop down the chute and are not engaged, so I think about this constant movement up and down.
Alexandra Smith, The 19th
It's also worth noting a blind spot in the classic funnel view: subscriber is not the same as engaged user. A brand-new payer who converts through a pay-wall or promotion may still be far from genuine habit, even though the funnel slots them into the top tier. That gap is why many publishers, like The Atlantic, divide their growth work: one group hunts for paid acquisitions, while another half is tasked with onboarding, habit-building and retention. As Ross Maghielse of The Philadelphia Inquirer explains, his company keeps "two tiers" of audience development: marketing leads paid acquisition, whereas the newsroom programming team focuses on keeping readers active, because "getting the credit card is only half the job."
We're going to start thinking less about purely driving the funnel process and more about maximizing the value of the audiences we have at the different stages they're at, and not being so reliant on a reader needing to complete the full funnel journey for them to be valuable to us.
Ross Maghelsie, The Philadelphia Inquirer
The Philadelphia Inquirer's "post-funnel" approach treats audience growth as a set of parallel, valuable loops rather than a single, downward "awareness to conversion" funnel. A smart, dynamic pay-wall still optimises on-site subscriptions, but the newsroom's programming & audience desk also nurtures podcast listeners, Apple News readers, TikTok viewers, newsletter followers and other off-platform communities, each with its own engagement and revenue metrics. Because people constantly slide between these loops, paid-media specialists handle acquisition while the newsroom team focuses on habit-building and content formats that may never touch the pay-wall, judging success by the health of every loop instead of by a single funnel-conversion rate.
Engagement in platforms
The emergence and evolution of engagement in journalism did not happen in isolation. They are the result of two powerful forces reshaping the media industry: the transformation of business models and the rise and dominance of digital platforms.
BuzzFeed, Huffington Post and USA Today are not succeeding simply because of lists, quizzes, celebrity photos and sports coverage. They are succeeding because of their sophisticated social, search and community-building tools and strategies, and often in spite of their content.
As the volatility of algorithms has been more rule than exception, publishers have been navigating their way in the digital media ecosystem. When in the early years of the platform era it was all about reach and views, publishers are now finding their own classification to what really matters. As the TOW report in 2019 stated, that the end of the first decade with social media "...it is the end of an era of hopeful exploration and to the fallacy that scale alone will help create sustainable models for journalism."
A key distinction lies between owned and third-party platforms, or on-platform versus off-platform engagement. For example, metrics like multiple sessions per week on your own website are strong indicators of user engagement and typically correlate directly with monetization opportunities. In contrast, a simple 👍 on Facebook is far harder to evaluate in terms of long-term value.
Ownership matters too. Alex Lieberman, co-founder of Morning Brew, explained that newsletter subscribers represent an audience you own and can reach directly. In contrast, social media followers are essentially "rented" from platforms that control those channels. "You can't monetize an audience you don't own, and you can't own an audience you're not engaging."
Channels of engagement
One prevalent misconception is that audience teams are solely responsible for social media and search engine optimization. As major tech platforms focus on their own priorities and maintain relevance through AI-driven developments, publishers are strategically concentrating on aspects they can control: their own products. Audience teams play a crucial role in product development, helping publishers understand audience needs and preferences to create compelling, revenue-generating content
Audience teams have traditionally been heavily geared towards distribution and analytics, but our team is shifting more towards content creation than purely distribution... audience roles are shifting more towards creating unique, engaging experiences."
Ross Maghielse, The Philadelphia Inquirer
Most media companies aim to grow both advertising and reader revenue streams, making this product-focused strategy particularly important. However, the media ecosystem will not revert to the era when publishers had complete control over content distribution from journalist to reader. Therefore, it's essential to embrace both owned and third-party channels to effectively reach and engage audiences.
Third-party channels remain central to audience engagement and business growth, regardless of a newsroom's size, business model, or audience goals. However, these channels are neither static nor predictable. They emerge, decline, and often reappear with little warning, which makes strategic flexibility essential. Publishers must continuously monitor evolving algorithms, shifts in user behavior, and sudden disruptions across the platform landscape.
The first months of 2025 have been especially eventful in this context, as platforms respond to the current zeitgeist and the long-anticipated impact of AI on search begins to materialize. Google is steadily rolling out AI Overviews to new markets, (including Finland as of the day I am writing this). Early analyses of these changes present a mixed picture, offering both reasons for concern (overview reduce clicks by 34.5%) and reasons to remain calm (overviews cite to sources and does not appear nor news queries).
There is virtually no data point that challenges the idea that product (i.e., on-platform) engagement is the most valuable form of engagement. Product engagement is particularly effective at building habits and users who return daily or weekly are far more likely to remain subscribed than those who binge-read occasionally. Metrics like visit frequency are closely tied to retention and subscription, while users arriving via search are the least likely to return. In contrast, when it comes to pageview-driven ad revenue, social media is typically the least valuable channel. Both behaviors are entirely logical when you consider the user's intent on each platform.
Off-platform engagement
Before jumping onto a new platform, it's crucial to pause and ask a few key questions. This simple step can save you time and money, helping you concentrate your resources on what The Wall Street Journal calls purposeful reach. Ideally, this purpose is deeply aligned with your company's overall strategy and tailored to your specific business model.
We have a big concept called 'purposeful reach.' It acknowledges that not all reach is created equal. We want to reach people on platforms where they might actually form a lasting relationship. Maybe subscribe and keep reading us.
Jennifer Hicks, The Wall Street Journal
While platforms are invaluable for reaching new audiences and boosting brand awareness, much of the content publishers create can end up as mere feed-fillers, benefiting the platforms more than the publishers themselves. A 2016 study by Pew Research found that only 56% of online news consumers could recall the name of the news outlet after following a link. Notably, this study was conducted at a time when social media platforms still prioritized driving traffic to publishers' own products. That dynamic remains part of the game today, but using resources wisely and maintaining mindful control over distribution efforts is essential for long-term sustainability.
We used to do a lot of offer-based marketing, but now it's more content-driven. We use core editorial content in the right channels for marketing.
Kirsi Hakaniemi, Keskisuomalainen
On-platform engagement
According to the Google News Initiative, a news product is an article, newsletter, podcast, news site, or app that delivers information to users. The News Product Alliance adds that a news product can also include defined articles, series, programs, or other content specifically created by a news organization to meet the needs of its audience. While the latter definition might also include distribution via Apple News or a TikTok series as a product, the concept of product development in newsrooms began when engineers and designers started to join editorial teams.
2014 NYT Innovation Report includes a powerful quote from BuzzFeed founder Jonah Peretti that remains highly relevant after a decade. It highlights not only the value placed on product within a modern newsroom, but also the complexity and long-term investment required to develop and sustain innovative publishing platforms.
"Our tech team, product team, and data science team have built a very powerful publishing platform that allows us to serve our readers better. We have spent years building publishing formats (lists, quizzes, video, longform, short-form, breaking news, photo essays, explainers), stats and analytics, optimization and testing frameworks, integrations with social platforms, native-mobile apps, and a user-friendly, visually pleasing design. This is a massive investment that is very difficult to replicate, it is part of the reason that the best editorial talent wants to join BuzzFeed, and it creates a virtuous cycle where a growing number of talented people use increasingly powerful tools to do their job."

In Reuters's Trends and Predictions 2025, product innovation is widely recognized as a key driver of business growth.
Publishers are turning deep audience research into habit-building tools and are expanding into adjacent areas such as games, education, and food. Reading The New York Times' 2014 Innovation Report now—alongside headlines about them surpassing 11 million subscribers—it's clear why The Times is referenced in nearly every conversation about journalism's evolution. Their investment in innovation continues to pay off.
BuzzFeed and The New York Times are among the forerunners in introducing new engagement elements and products. Some of these—lists, quizzes, and crosswords—have become standard tools across the industry. What works and what feels out of place, however, depends heavily on brand identity, marketing, and the quality of execution. The best way to identify meaningful engagement features or products is to invest in innovation, listen to your audience and test continuously.
Engagement isn't just about hits or clicks. It's about whether we genuinely meet a user's need to be informed, challenged, or inspired, and whether that experience motivates them to return. For example, if a member feels that we consistently address their concerns or interests, they're more likely to come back regularly, open daily emails, and take part in comments or community events. That deeper level of participation is a key marker of engagement for us.
Sofie Flagstad Hansen, Zetland
To apply a product mindset and practical tools, explore the Product Kit from the News Product Alliance. To determine whether a feature or product improves engagement, test repeatedly and take inspiration from The Atlantic's Reader State model. To understand the value your product delivers and the needs it addresses, stay open-minded. In an era dominated by faceless platforms, something old and valuable may well resurface.
Right now, on-site comments are somewhat buried in articles. Our hypothesis is that we have a very high-quality audience that's talking about the news, recommending books, all sorts of things. We think that if we make that conversation more prominent, it might be valuable to other readers.
Anna Dubenko, The New York Times
Focusing on audience journey
Why aren't we on Bluesky? Have we maximized our clicks in Google Discover? A guru at a seminar said that newsletters are saving journalism—again. Surprisingly, many audience professionals I interviewed indicated their teams operate without a formal, written platform strategy. Instead, they rely heavily on their expertise, rapid experimentation, and ongoing adjustments to shifts in platform performance.
The critical thing in the future is figuring out how to keep all the burners going, even in a lightweight way. Then you can turn the dials up a bit when you see things taking off. Facebook audience has rebounded because they've made new decisions about their algorithms. We just shouldn't rely on it, ever.
Anna Dubenko, The New York Times
One of my interviewees, Sarah Marshall of Condé Nast, contributed to the Nieman Lab Predictions for Journalism in 2025. Her prediction focused on the idea of "fattening the middle." While changes in platforms and user behavior at the top of the funnel may be beyond publishers' control, there is still much that can be done in the middle to improve engagement and even drive monetisation. To regain control of the funnel, Marshall suggests that publishers focus on the audience journey by creating clear pathways that guide unaware users toward becoming promoters and by serving them as effectively as possible at each stage.

Since top-funnel traffic streams are largely beyond your control, focusing on engagement and the user journey gives you a way to regain influence over your audience. Source: Focus on the "flabby middle" of the audience funnel, Sarah Marshall, Nieman Lab.
While adaptability is essential, having a written strategy that clearly defines the purpose of each product and platform, target audiences, key performance indicators, and areas of accountability can help you stay in control during times of change. Strategic clarity empowers teams to maximize impact, manage risk, and quickly recognize when a once-valuable channel has become a liability. It also ensures you're ready with answers when leadership inevitably asks, "Why are we doing this?" To create a platform strategy, see the Channel Strategy inspired by Condé Nast chapter in the Toolkit section.